英国上市公司365 人文素质公共课教研室
摘要:海南经贸职业技术学院紧密围绕立德树人根本任务,坚持五育并举,全面提升学生素质为目标,以“大思政”“大心理”健康教育理念,以数字化思维重塑心理健康教育工作流程,通过构建开放型课程体系、搭建立体化在线资源平台、开展混合式教学模式,坚持科学性与实效性相结合、主导性和主体性相结合、普遍性和特殊性相结合的原则,形成互联互通的心理育人工作模式,实现从“知识传递”到“情感支持”再到“危机干预”的全链条覆盖,真正成为大学生心理健康的数字化守护者。工作特色鲜明、效果显著,处于同类院校较高水平。
关键词:数字化;心理育人;协同育人
一、实施背景
(一)学生心理健康问题的严峻性
近年来,学生心理健康问题呈现高发态势,抑郁、焦虑等心理障碍检出率逐年攀升,已成为影响学生全面发展的关键障碍。据统计,部分学校学生心理问题检出率显著增长,学业压力、人际关系、家庭环境等因素交织,急需系统性心理干预。例如,各高校通过健全心理健康教育中心,强化监测预警和干预体系,正是对这一问题紧迫性的回应。
(二)科技发展与教育理念的迭代
“互联网+心理教育”模式的应用(如在线心理咨询平台、AI 辅助心理测评工具)提升了服务的便捷性与覆盖面。同时,人本理念的普及推动朋辈互助、家校社协同等新模式兴起,均体现了从单向教育向生态化育人的转型。其背景既包含现实问题的倒逼,也蕴含教育理念与技术创新的推动,最终指向“全员参与、全程渗透、全方位协同”的育人生态构建。
(三)政策推动与顶层设计的强化
党的二十大报告提出“推进健康中国建设”重大任务,并强调要“重视心理健康与精神卫生”,教育部等十七部门联合印发的《全面加强和改进新时代学生心理健康工作专项行动计划(2023-2025 年)》,结合中共中央、国务院印发的《数字中国建设整体布局规划》等相关文件精神,国家及地方教育部门陆续出台政策,构建完善的心理健康教育体系。
二、主要做法
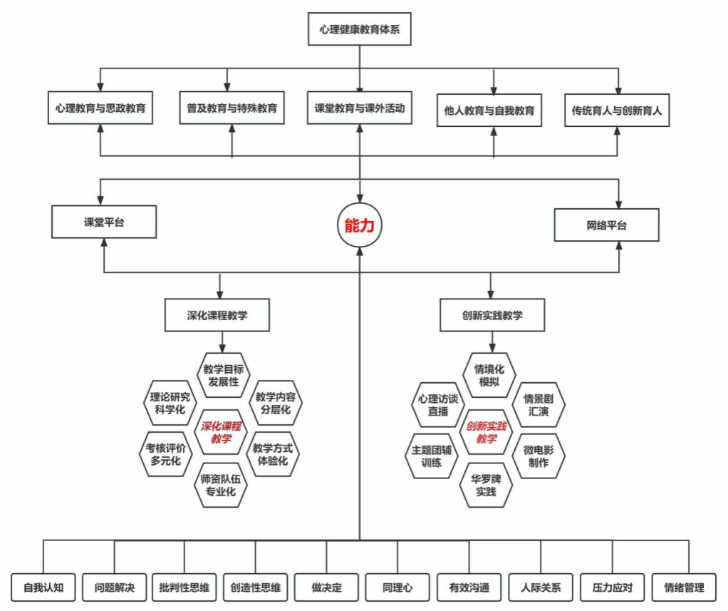
海南经贸职业技术学院汇聚了省内外多所高校、医院、社会心理机构的智慧和力量,坚持以培养学生自我认知、问题解决、批判性思维、创造性思维、做决定、同理心、有效沟通、人际关系、压力应对、情绪管理等十大“核心能力”为导向,以深化课程教学和创新实践教学“两翼”为驱动,通过构建开放型课程体系、搭建立体化在线资源平台、开展混合式教学模式等,着力建设数字化的大学生心理健康教育教学体系。(图 1)

图 1 心理健康教育体系图
(一)构建开放型课程体系
海南经贸职业技术学院坚持“面向全体”的基本理念,立足于线上和线下、课内和课外全面覆盖的教学模式,以提高全体学生的心理健康水平和心理素质,同时加强个体层面的教育力度,对心理有问题的学生做到早发现、早救治、早干预。
通过采用数字化技术手段,可以使得信息发布和推送更加及时快捷、交流互动方便直接,学生通过心理健康教育的移动应用和在线工具,可以随时随地获取有关心理健康的信息、练习冥想、放松技巧等,通过利用虚拟现实技术提供虚拟心理治疗体验,为学生创造更加真实的情境,帮助他们应对特定的心理挑战。
(二)搭建立体化在线资源平台
将数字化心理健康教育平台和心理健康课程相融合,可以为学生心理健康教育提供新的发展空间,为学生提供更加全面的心理健康教育,丰富大学生心理健康教育的内容,创新大学生心理健康教育的手段,延伸大学生心理健康教育的深度。利用大数据分析和人工智能技术手段,收集学生的心理健康数据,任课教师通过数据的采集与分析可以全面及时地了解到学生当前的心理健康的困扰和个性化心理需求。
通过数字赋能,加强心理健康教育与全面发展体系的融合,把心理健康工作摆在更加突出的位置。通过对学生心理特点、规律、特征的实证调查、探索,紧密对接数字化转型改革,通过数字赋能将网络育人与心理育人工作有机结合,利用大数据采集、处理、分析、研判,建立学校心理大数据监测体系,提升“校-院-班级-宿舍”四级心理危机预警防控体系效能,打造以数据探路、动态追踪、精准研判、危机预警为一体的学生态势感知系统,有效优化危机预防干预机制。
(三)创新“三阶段-四混合-五环节”教学模式
“三阶段”,指的是学生在学习过程中会经历三个问题步骤“发生了什么”“有什么感想”“应该怎样做”。首先让学生自主探索课题相关知识,其次促使学生对学习活动中的行为反思整合,最后通过回顾总结转化为能力提升。
“四混合”,指的是以搭建在线课程平台、开发“互联网+”新形态教材和云电子教材为中心,完成一个在线学习和线下探究的混合式教学模式的设计,实现了学习资源(智慧树+学习通)、学习环境(远程交互+面对面交互)、学习方式(自主学习+协作式学习)、评价方式(过程性+终结性)四个方面的混合。
“五环节”,指的是课程教学实施过程中的探索、觉察、体验、感悟和践行,改变了传统的教师讲、学生听的教学方式,将心理知识与体验训练融为一体,解决学生心理困扰,提升其心理素质,增强职业核心竞争力。(图 2)

图 2 “三阶段、四混合、五环节”教学示意图
(四)创建“多元一体”综合评价体系
通过评价主体多元化、评价内容多元化、评价方式多样化等,在多元整合中拓展评价维度,构建“多元一体”综合评价体系(图 3)。采用过程性评价与终结性评价相结合,理论知识与综合能力相结合,如期末采用心理专题微视频制作的方式,提升评价考核的科学性和有效性。基于线上、线下相结合的教学模式,以协作学习和自主学习为主,强调学习者的主动性、创造性和积极性,实现了师生间共同学习、共同进步的新型课堂。

图 3 “多元一体”综合评价体系
(五)采用“校企携手”共筑课程新高度
组建了一支力量强大的“专兼结合、专业互补”的心理健康教育师资队伍,校外联合其他高校、医院、社会心理机构,校内由心理健康教育专业教师、思政教师和一线辅导员组成,形成了全员育人、全方位育人和全过程育人的心理健康教育课程新高度。
三、成果成效
通过实施,本课程实践在全国范围产生了较大的影响,案例输出推广到全国 1000 多所学校。
(一)在线课程的选课院校众多
打造 1 门职业教育国家在线精品课程“大学生心理健康教育”,已开课 15 个学期,截至目前为止累计选课院校达到 142 所,公众学习者所属学校 524 所,累计选课人次 18万余人,累计互动 200 万余次。
(二)“互联网+”新形态教材得到众多院校选用
出版 3 部职业教育国家在线精品课程配套教材,全国有1000 多所高校先后选用。《大学生心理健康教育(第 2 版)》,高等教育出版社,2021 年 11 月首版,2025 年 2 月升为第二版;《新编大学心理健康教育(第 2 版)》(首批“十四五”规划教材),电子科技大学出版社,2020 年 5 月首版,2024年 10 月升为第二版;《新编大学生心理健康教育》(云电子教材),南京大学出版社,2021 年 6 月出版。
四、经验总结
海南经贸职业技术学院切实把心理健康教育纳入到学校德育的顶层设计中,坚持把“育心与育德相统一”这一理念贯穿教学目标、教学方式、教学内容、教学评价各环节。通过全方位、全过程、全员参与的途径,建设了心理教育与思政教育相融合、普及教育与特殊教育相融合、课堂教育与课外活动相融合、自我教育与他人教育相融合、传统育人与创新育人相融合的“五维融合”的立体化课程体系,借助结构化课程知识的有机融合和渗透,更加注重于提升学生的问题解决能力、就业核心竞争力、创新创业能力等。
英国上市公司365 人文素质公共课教研室
陈秀珍 符宜静 周书妍