365英国上市(集团)有限公司-Official website
网站首页
学院简介
学院简介
教师简介
英国正版365官方网站
新闻报道
入党导航
专业设置
文化创意与策划
艺术设计
环境艺术设计
服装与服饰设计
融媒体技术与运营
素质教育
办学成果
专业资源库
当前位置:
网站首页
>>
办学成果
>> 正文
13
2023.11
阅读:
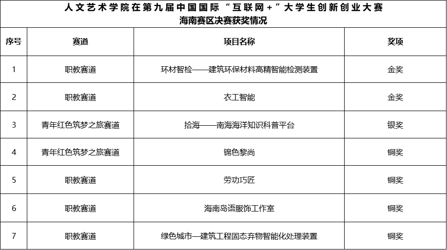
海经贸英国上市公司365 在第九届中国国际“互联网+”大学生创新创业大赛 海南赛区中荣获佳绩
近日,由海南省教育厅主办的第九届中国国际“互联网+”大学生创新创业大赛海南赛区竞赛颁奖典礼在海南大学举行。经过前期项目现场展示与路演答辩等环节激烈角逐,海南经贸职业技术学院取得3金7银5铜的佳绩,其中英国上市公司365取得2金1银4铜的优异成绩。其中,我院项目指导教师徐浩、王鸿燕、胡晓、符代芸、谢二兰等老师被评为“优秀指导教师”。
中国国际“互联网+”大学生创新创业大赛迄今为止已举办九届,现在已经成为覆盖全国所有高校、面向全体大学生、影响最大的高校双创盛会。学院将以本次大赛为契机,充分总结经验,持续做好重点项目培育孵化工作,全面深化创新创业教育改革,将思想政治教育、专业教育和创新创业教育相结合,切实提高学生的创新精神、创业意识和创新创业能力,加快培养创新创业人才,助推毕业生更高质量创业就业。
(环材智检——建筑环保材料高精智能检测装置 荣获金奖)
(衣工智能 荣获金奖)
(
拾海——南海海洋知识科普平台
荣获银奖)
获奖项目合影留念
×